根据江苏省科技厅《省科技厅关于2020年度江苏省科学技术奖提名工作的通知》(苏科成发〔2020〕99号)等文件要求,现对我单位参与申报的2020年度江苏省科学技术奖项目予以公示。公示期为2020年5月12日至2020年5月18日。
公示期内如有异议,请向公司印染技术部反映。为便于核实查证,确?凸酃硪煲,提出异议的单位或者个人应当表明真实身份,并提供有效联系方式。凡匿名、冒名或超出期限的异议不予受理。
联系电话:0512-63578883
电子邮箱:dj@shgroup.cn
特此公告。
hjc黄金城官网登录入口集团有限公司
2020年5月12日
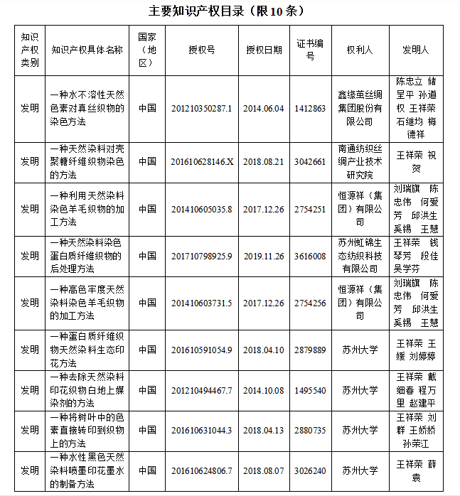
2020年度江苏省科学技术奖提名项目公示信息
项目名称: 天然染料纺织品印染关键技术及产业化
完成人:王祥荣,储呈平,刘瑞旗,陈忠立,钱琴芳,陈忠伟,戴细春,孙道权,何爱芳,段佳,范浩
完成单位: 苏州大学,鑫缘茧丝绸集团股份有限公司,恒源祥(集团)有限公司,hjc黄金城官网登录入口集团有限公司,苏州虹锦生态纺织科技有限公司,南通丝丝缘丝绸有限公司,南通纺织丝绸产业技术研究院
提名单位:省教育厅
专业评审组:化学工程
成果类别:应用类